浏览次数:549 发布时间:2020-06-30 08:12:02
教育部、工业和信息化部、财政部、人力资源社会保障部、自然资源部、生态环境部、住房城乡建设部、水利部、农业农村部、商务部、中国人民银行、国务院国资委、税务总局、市场监管总局、中国银保监会、中国证监会、国家能源局、国家林草局、国家知识产权局,各省、自治区、直辖市发展改革委、科技厅(委、局):
绿色技术是指降低消耗、减少污染、改善生态,促进生态文明建设、实现人与自然和谐共生的新兴技术,包括节能环保、清洁生产、清洁能源、生态保护与修复、城乡绿色基础设施、生态农业等领域,涵盖产品设计、生产、消费、回收利用等环节的技术。
绿色技术创新正成为全球新一轮工业革命和科技竞争的重要新兴领域。伴随我国绿色低碳循环发展经济体系的建立健全,绿色技术创新日益成为绿色发展的重要动力,成为打好污染防治攻坚战、推进生态文明建设、推动高质量发展的重要支撑。为强化科技创新引领,加快推进生态文明建设,推动高质量发展,现对构建市场导向的绿色技术创新体系提出以下意见。
一、总体要求
(一)总体思路。
以习近平新时代中国特色社会主义思想为指导,全面贯彻党的十九大和十九届二中、三中全会精神,认真落实党中央、国务院决策部署,坚持节约资源和保护环境的基本国策,围绕生态文明建设,以解决资源环境生态突出问题为目标,以激发绿色技术市场需求为突破口,以壮大创新主体、增强创新活力为核心,以优化创新环境为着力点,强化产品全生命周期绿色管理,加快构建企业为主体、产学研深度融合、基础设施和服务体系完备、资源配置高效、成果转化顺畅的绿色技术创新体系,形成研究开发、应用推广、产业发展贯通融合的绿色技术创新新局面。
(二)基本原则。
坚持绿色理念。贯彻人与自然和谐共生的理念,通过建立绿色技术标准体系、产品全生命周期管理、绿色金融等措施,塑造绿色技术创新环境,汇聚社会各方力量,着力于降低消耗、减少污染和改善生态技术供给和产业化,为经济社会向绿色发展方式和生活方式转变提供基本动力。
坚持市场导向。尊重和把握绿色技术创新的市场规律,充分发挥市场在绿色技术创新领域、技术路线选择及创新资源配置中的决定性作用。充分发挥企业在绿色技术研发、成果转化、示范应用和产业化中主体作用,培育发展一批绿色技术创新龙头企业。发挥企业的带动作用,推进“产学研金介”深度融合、协同创新。
坚持完善机制。加快生态文明体制改革,推动环境治理从末端应对向全生命周期管理转变。加快科技体制改革,创新政府对绿色技术创新的管理方式,通过进一步强化服务、完善体制机制,提高绿色技术创新的回报率,激发创新活力,促进成果转化应用。
坚持开放合作。以国际视野谋划绿色技术创新,积极参与全球环境治理,加强绿色技术创新国际交流合作。加大绿色技术创新对外开放,积极引进、消化、吸收国际先进绿色技术,促进国内企业“走出去”,全面提升我国绿色技术创新对外开放格局和地位。
(三)主要目标。
到2022年,基本建成市场导向的绿色技术创新体系。企业绿色技术创新主体地位得到强化,出现一批龙头骨干企业,“产学研金介”深度融合、协同高效;绿色技术创新引导机制更加完善,绿色技术市场繁荣,人才、资金、知识等各类要素资源向绿色技术创新领域有效集聚,高效利用,要素价值得到充分体现;绿色技术创新综合示范区、绿色技术工程研究中心、创新中心等形成系统布局,高效运行,创新成果不断涌现并充分转化应用;绿色技术创新的法治、政策、融资环境充分优化,国际合作务实深入,创新基础能力显著增强。
二、培育壮大绿色技术创新主体
(四)强化企业的绿色技术创新主体地位。
研究制定绿色技术创新企业认定标准规范,开展绿色技术创新企业认定。开展绿色技术创新“十百千”行动,培育10个年产值超过500亿元的绿色技术创新龙头企业,支持100家企业创建国家绿色企业技术中心,认定1000家绿色技术创新企业。积极支持“十百千”企业承担国家和地方部署的重点绿色技术创新项目。研究制定支持经认定的绿色技术创新企业的政策措施。
加大对企业绿色技术创新的支持力度,财政资金支持的非基础性绿色技术研发项目、市场导向明确的绿色技术创新项目都必须要有企业参与,国家重大科技专项、国家重点研发计划支持的绿色技术研发项目由企业牵头承担的比例不少于55%。(科技部、国家发展改革委按职责分工负责)
(五)激发高校、科研院所绿色技术创新活力。
健全科研人员评价激励机制,增加绿色技术创新科技成果转化数量、质量、经济效益在绩效考核评优、科研考核加分和职称评定晋级中的比重。允许绿色技术发明人或研发团队以持有股权、分红等形式获得技术转移转化收益,科研人员离岗后仍保持持有股权的权利。以技术转让、许可或作价投资方式转化职务绿色技术创新成果的,发明人或研发团队获净收入的比例不低于50%。科技人员从转化绿色技术创新成果所获现金收入,符合现行税收政策规定条件的,可享受减按50%计入科技人员当月“工资、薪金所得”计征个人所得税优惠政策。高校、科研院所科研人员依法取得的绿色技术创新成果转化奖励收入,不受本单位绩效工资总量限制,不纳入绩效工资总量核定基数。
加强绿色技术创新人才培养,在高校设立一批绿色技术创新人才培养基地,加强绿色技术相关学科专业建设,持续深化绿色领域新工科建设,主动布局绿色技术人才培养。选好用好绿色技术创新领军人物、拔尖人才,选择部分职业教育机构开展绿色技术专业教育试点,引导技术技能劳动者在绿色技术领域就业、服务绿色技术创新。(科技部、教育部、财政部、人力资源社会保障部、税务总局按职责分工负责)
(六)推进“产学研金介”深度融合。
支持龙头企业整合高校、科研院所、产业园区等力量建立具有独立法人地位、市场化运行的绿色技术创新联合体,科研人员可以技术入股、优先控股,推动科研人员、企业、高校、科研院所、金融机构等“捆绑”,实现人力资本、技术资本和金融资本相互催化、相互渗透、相互激励。
鼓励和规范绿色技术创新人才流动,高校、科研院所科技人员按国家有关政策到绿色技术创新企业任职兼职、离岗创业、转化科技成果期间,保留人员编制,三年内可在原单位正常申报职称,创新成果作为职称评定依据;高校、科研院所按国家有关政策通过设置流动性岗位,引进企业人员兼职从事科研,不受兼职取酬限制,可以担任绿色技术创新课题或项目牵头人,组建科研团队。
发挥龙头企业、骨干企业带动作用,企业牵头,联合高校、科研院所、中介机构、金融资本等共同参与,依法依规建立一批分领域、分类别的专业绿色技术创新联盟。更大力度实施绿色技术领域产学合作协同育人项目,支持联盟整合产业链上下游资源,联合开展绿色技术创新技术攻关研究。(科技部、教育部、农业农村部、人力资源社会保障部、国家发展改革委、国家能源局按职责分工负责)
(七)加强绿色技术创新基地平台建设。
在绿色技术领域培育建设一批国家工程研究中心、国家技术创新中心、国家科技资源共享服务平台等创新基地平台,优先在京津冀、长江经济带、珠三角等地区布局。在全国建设基础性长期性野外生态观测研究站等科研监测观测网络和一批科学数据中心,并按规定向社会开放数据。高等院校、科研院所、国有企业以及政府支持建设的各类绿色技术创新基地平台均应向社会开放共享,向全社会主动发布绿色技术研发成果并持续动态更新。建立各类创新基地平台的评估考核激励机制,淘汰不达标的创新基地平台,建立动态调整机制。国家科技计划项目向绿色技术创新基地平台倾斜。(科技部、国家发展改革委牵头,自然资源部、水利部、农业农村部、国家林草局等参与)
三、强化绿色技术创新的导向机制
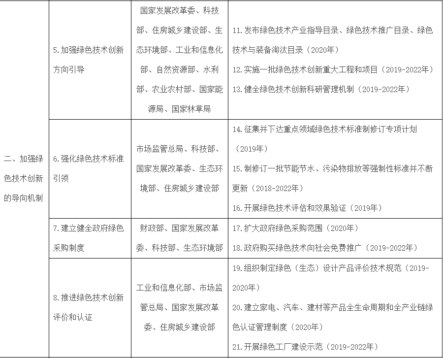
(八)加强绿色技术创新方向引导。
制定发布绿色产业指导目录、绿色技术推广目录、绿色技术与装备淘汰目录,引导绿色技术创新方向,推动各行业技术装备升级,鼓励和引导社会资本投向绿色产业。
强化对重点领域绿色技术创新的支持,围绕节能环保、清洁生产、清洁能源、生态保护与修复、城乡绿色基础设施、城市绿色发展、生态农业等领域关键共性技术、前沿引领技术、现代工程技术、颠覆性技术创新,对标国际先进水平,通过国家科技计划,前瞻性、系统性、战略性布局一批研发项目,突破关键材料、仪器设备、核心工艺、工业控制装置的技术瓶颈,推动研制一批具有自主知识产权、达到国际先进水平的关键核心绿色技术,切实提升原始创新能力。
健全政府支持的绿色技术科研项目立项、验收、评价机制。树立“项目从需求中来,成果到应用中去”的理念,建立常态化绿色技术需求征集机制,紧紧围绕重大关键绿色技术需求部署科研项目。改革科研绩效评价机制,建立科学分类、合理多元的评价体系,强化目标任务考核和现场验收,重点考核技术的实际效果、成熟度与示范推广价值。(国家发展改革委、科技部、住房城乡建设部、生态环境部、工业和信息化部、自然资源部、水利部、农业农村部、国家能源局、国家林草局按职责分工负责)
(九)强化绿色技术标准引领。
实施绿色技术标准制修订专项计划,明确重点领域标准制修订任务。强化绿色技术通用标准研究,在生态环境污染防治、资源节约和循环利用、城市绿色发展、新能源、能耗和污染物协同控制技术等重点领域制定一批绿色技术标准,明确绿色技术关键性能和技术指标,开展绿色技术效果评估和验证。
依法完善产品能效、水效、能耗限额、碳排放、污染物排放等强制性标准,定期对强制性标准进行评估,及时更新修订。强化标准贯彻实施,倒逼企业进行绿色技术创新、采用绿色技术进行升级改造。(市场监管总局、科技部、国家发展改革委、生态环境部、住房城乡建设部牵头,工业和信息化部、自然资源部、水利部、农业农村部、国家能源局等参与)
(十)建立健全政府绿色采购制度。
扩大政府绿色采购范围,在现有节能环保产品的基础上增加循环、低碳、再生、有机等产品政府采购。鼓励国有企业、其他企业自主开展绿色采购。
遴选市场急需、具有实用价值、开发基础较好的共性关键绿色技术,政府以招标采购等方式购买技术,通过发布公告等形式向社会免费推广应用。(财政部、国家发展改革委、科技部、生态环境部牵头,国务院国资委等参与)
(十一)推进绿色技术创新评价和认证。
推行产品绿色(生态)设计,发布绿色(生态)设计产品名单,编制相关评价技术规范。大力推动绿色生产,健全绿色工厂评价体系,开展绿色工厂建设示范。推动企业运用互联网信息化技术,建立覆盖原材料采购、生产、物流、销售、回收等环节的绿色供应链管理体系。
继续推进建立统一的绿色产品认证制度,对家用电器、汽车、建材等主要产品,基于绿色技术标准,从设计、材料、制造、消费、物流和回收、再利用环节开展产品全生命周期和全产业链绿色认证。积极开展第三方认证,加强认证结果采信,推动认证机构对认证结果承担连带责任。(工业和信息化部、市场监管总局、国家发展改革委、住房城乡建设部按职责分工负责)
四、推进绿色技术创新成果转化示范应
(十二)建立健全绿色技术转移转化市场
交易体系。
建立综合性国家级绿色技术交易市场,通过市场手段促进绿色技术创新成果转化。鼓励各地区、有关单位依托或整合现有交易场所,建设区域性、专业性特色鲜明的绿色技术交易市场。建立健全市场管理制度,规范市场秩序。对通过绿色技术交易市场对接成交的技术,国家和项目所在地地方政府应积极支持项目落地。推广科技成果转移转化与金融资本结合的综合性服务平台与服务模式,提高绿色技术转移转化效率。
加强绿色技术交易中介机构能力建设,制定绿色技术创新中介机构评价规范和管理制度,培育一批绿色技术创新第三方检测、评价、认证等中介服务机构,培育一批专业化的绿色技术创新“经纪人”。(科技部、国家发展改革委牵头,财政部、中国银保监会、中国证监会等参与)
(十三)完善绿色技术创新成果转化机制。
落实首台(套)重大技术装备保险补偿政策措施,支持首台(套)绿色技术创新装备示范应用。继续实施重点新材料首批次应用保险补偿机制,运用市场化手段促进重点新材料推广应用。
支持企业、高校、科研机构等建立绿色技术创新项目孵化器、创新创业基地。建设绿色技术中试公共设施,研究制定相关制度,为绿色技术中试设施建设创造宽松条件。采取政府购买服务等方式,健全绿色技术创新公共服务体系,扶持初创企业和成果转化。
积极发挥国家科技成果转化引导基金的作用,每年遴选一批重点绿色技术创新成果支持转化应用。引导各类天使投资、创业投资基金、地方创投基金等支持绿色技术创新成果转化。(科技部、国家发展改革委、工业和信息化部、住房城乡建设部牵头,生态环境部、中国银保监会、中国证监会等参与)
(十四)强化绿色技术创新转移转化综合示范。
选择绿色技术创新基础较好的城市,建设绿色技术创新综合示范区。鼓励绿色技术创新综合示范区创新“科学+技术+工程”的组织实施模式,组织优势创新力量,实施城市黑臭水体治理、渤海综合治理、长江保护修复、农业农村污染治理、煤炭清洁高效利用、固体废弃物综合利用、工业节能节水、绿色建筑、建筑节能、清洁取暖、海绵城市、高效节能电器、清洁能源替代、海洋生物资源开发利用、海水淡化与综合利用等技术研发重大项目和示范工程,探索绿色技术创新与政策管理创新协同发力,实现绿色科技进步和技术创新驱动绿色发展。建立绿色技术创新示范区考核评价机制,淘汰不达标的示范区。
采用“园中园”模式,在国家级高新技术开发区、经济技术开发区等开展绿色技术创新转移转化示范,推动有条件的产业集聚区向绿色技术创新集聚区转变。推进绿色生态城市建设,鼓励绿色生态城市建设过程中积极采用绿色新技术。(科技部、国家发展改革委、住房城乡建设部牵头,工业和信息化部、自然资源部、生态环境部、商务部、水利部、农业农村部、国家林草局、国家能源局等参与)
五、优化绿色技术创新环境
(十五)强化绿色技术知识产权保护与服务。
健全绿色技术知识产权保护制度,强化绿色技术研发、示范、推广、应用、产业化各环节知识产权保护。知识产权部门会同有关方面共同建立绿色技术知识产权保护联系机制、公益服务机制、工作联动机制,开展打击侵犯绿色技术知识产权行为的专项行动。建立绿色技术侵权行为信息记录,将有关信息纳入全国公共信用共享平台。强化绿色技术创新知识产权服务,推进建立绿色技术知识产权审查“快速通道”,为绿色技术知识产权提供快速审查、快速确权、快速维权一体化的综合服务,完善绿色技术知识产权统计监测。(国家知识产权局牵头,科技部、国家发展改革委等参与)
(十六)加强绿色技术创新金融支持。
引导银行业金融机构合理确定绿色技术贷款的融资门槛,积极开展金融创新,支持绿色技术创新企业和项目融资。研究制定公募和私募基金绿色投资标准和行为指引,把绿色技术创新作为优先支持领域。发展多层次资本市场和并购市场,健全绿色技术创新企业投资者退出机制。鼓励绿色技术创新企业充分利用国内外市场上市融资。鼓励保险公司开发支持绿色技术创新和绿色产品应用的保险产品。鼓励地方政府通过担保基金或委托专业担保公司等方式,对绿色技术创新成果转化和示范应用提供担保或其他类型的风险补偿。涉及绿色金融对绿色技术创新的相关试点,在国务院批复的绿色金融改革创新试验区先行先试。(中国人民银行、国家发展改革委、中国银保监会、中国证监会按职责分工负责)
(十七)推进全社会绿色技术创新。
组织开展绿色技术创新创业大赛,对大赛获奖企业、机构和个人予以奖励。鼓励相关单位开展绿色技术创新比赛、投资大会、创业路演、创新论坛和创新成果推介会、拍卖会、交易会等服务活动,推动绿色技术创新创业者与投融资机构对接。国家按照科学技术奖励的有关规定对攻克绿色重大关键技术、创造显著经济社会效益或生态环境效益的个人或组织给予奖励。
推进绿色技术众创,在创新资源集中的科技园区、创业基地建立绿色技术众创空间,引导高校科研人员创办绿色技术创新企业。鼓励企业、科研机构开展绿色技术创新活动、建立激励机制,提高员工的绿色创新意识。
通过全国“双创”周、全国节能宣传周、六五环境日、全国低碳日等平台加强绿色技术创新宣传,引导各类媒体加大宣传力度,发掘典型案例,推广成功经验。在全社会营造绿色技术创新文化氛围,促进绿色技术创新信息和知识传播,积极引导绿色发展方式和生活方式。(科技部、国家发展改革委、生态环境部、住房城乡建设部牵头,中国银保监会、中国证监会等参与)
六、加强绿色技术创新对外开放与国际
(十八)深化绿色技术创新国际合作。
深度参与全球环境治理,促进绿色技术创新领域的国际交流合作。以二十国集团(G20)、一带一路、金砖国家等合作机制为依托,推进建立“一带一路”绿色技术创新联盟等合作机构,强化绿色技术创新国际交流。
通过举办博览会、论坛等形式积极传播绿色技术创新理念和成果,促进绿色技术国际交易和转移转化,推动龙头企业在部分国际绿色技术研发领域发挥引领作用。开展国际十大最佳节能技术和十大最佳节能实践(“双十佳”)评选和推广,促进优秀绿色技术成果推广应用。(科技部、国家发展改革委、生态环境部按职责分工负责)
(十九)加大绿色技术创新对外开放。
积极引进国际先进绿色技术,鼓励国际绿色技术持有方通过技术入股、合作设立企业等方式,推动绿色技术创新成果在国内转化落地,强化对国际绿色技术的产权保护。支持国家级经济技术开发区等建设国际合作生态园区,国外绿色技术创新企业独资或合资在国内设立绿色技术创新园区或建设“园中园”,按规定享有与国内企业同等优惠的政策。
积极创造便利条件,鼓励有条件的企业、本科高校、职业院校和科研院所“走出去”,按照国际规则开展互利合作,促进成熟绿色技术在其他国家转化和应用。(科技部、国家发展改革委、教育部、商务部、工业和信息化部、生态环境部、住房城乡建设部按职责分工负责)
七、组织实施
(二十)加强统筹协调。
国家发展改革委、科技部牵头建立绿色技术创新部际协调机制。各地区、各部门要结合各自实际,加强政策衔接,制定落实方案或强化对相关领域的创新支持,加强组织领导,明确责任,加大投入力度,切实落实各项任务措施。(国家发展改革委、科技部牵头)
(二十一)强化评价考核。
加强绿色技术创新政策评估与绩效评价,建立绿色技术创新评价体系,将绿色技术创新成果、推广应用情况等纳入创新驱动发展、高质量发展、生态文明建设评价考核内容。(科技部、国家发展改革委牵头)
(二十二)加强示范引领。
发挥绿色技术创新综合示范区、绿色技术工程研究中心、绿色技术创新中心、绿色企业技术中心等作用,探索绿色技术创新与绿色管理制度协同发力的有效模式,及时总结可复制推广的做法和成功经验,发挥示范带动作用。(科技部、国家发展改革委牵头)
附件:构建市场导向的绿色技术创新体系路线图、时间表
上一页:壮大国产工业软件





